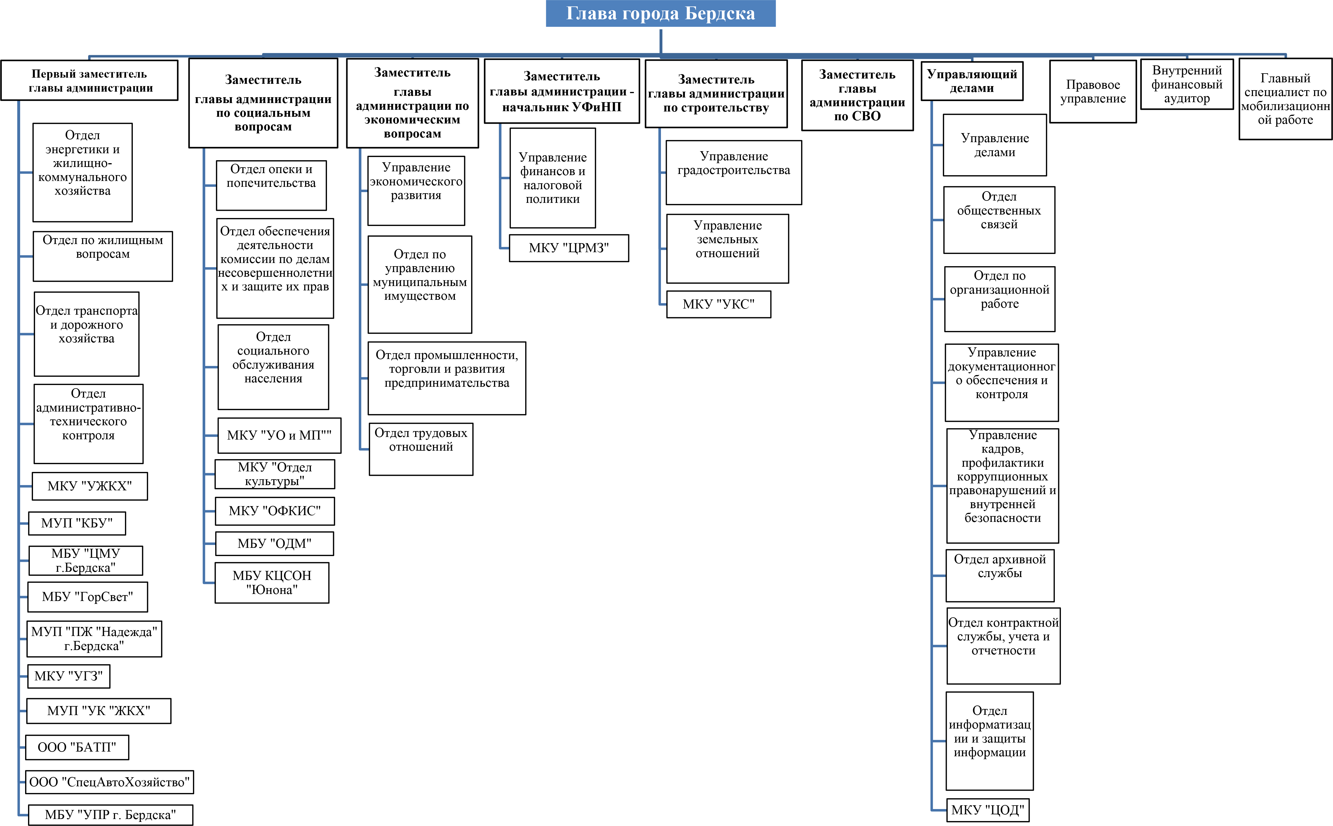
Администрация города
11.08.2025 16:49 изменено

Контактная информация:
Адрес: 633010 Россия, НСО. г. Бердск, ул. М. Горького, д.9
Тел./факс: +7(38341) 3-11-33, 2-00-93
E-mail: berdskadm@nso.ru
Статья 36. Полномочия администрации
К полномочиям администрации относятся:
1) составление проекта бюджета города, исполнение бюджета города, осуществление контроля за его исполнением, составление отчета об исполнении бюджета города;
2) владение, пользование и распоряжение от имени муниципального образования имуществом, находящимся в муниципальной собственности города Бердска, в порядке, определяемом Советом депутатов города Бердска;
3) осуществление международных и внешнеэкономических связей в соответствии с федеральными законами;
4) организация в границах города Бердска электро-, тепло-, газо- и водоснабжения населения, водоотведения, снабжения населения топливом в пределах полномочий, установленных законодательством Российской Федерации;
4.1) осуществление муниципального контроля за исполнением единой теплоснабжающей организацией обязательств по строительству, реконструкции и (или) модернизации объектов теплоснабжения;
(п. 4.1 в ред. решения Совета депутатов г. Бердска от 21.10.2021 N 16)
5) дорожная деятельность в отношении автомобильных дорог местного значения в границах городского округа и обеспечение безопасности дорожного движения на них, включая создание и обеспечение функционирования парковок (парковочных мест), осуществление муниципального контроля на автомобильном транспорте, городском наземном электрическом транспорте и в дорожном хозяйстве в границах городского округа, организация дорожного движения, а также осуществление иных полномочий в области использования автомобильных дорог и осуществления дорожной деятельности в соответствии с законодательством Российской Федерации;
(п. 5 в ред. решения Совета депутатов г. Бердска от 21.10.2021 N 16)
6) принятие мер социальной поддержки граждан, проживающих на территории города, нуждающихся в оказании помощи в силу сложившихся обстоятельств, при их обращении в администрацию муниципального образования;
7) обеспечение проживающих в городском округе и нуждающихся в жилых помещениях малоимущих граждан жилыми помещениями, организация строительства и содержания муниципального жилищного фонда, создание условий для жилищного строительства, осуществление муниципального жилищного контроля, а также иных полномочий органов местного самоуправления в соответствии с жилищным законодательством;
8) создание условий для предоставления транспортных услуг населению и организация транспортного обслуживания населения в границах городского округа;
9) участие в предупреждении и ликвидации последствий чрезвычайных ситуаций в границах городского округа;
10) организация охраны общественного порядка на территории города Бердска муниципальной милицией;
11) предоставление помещения для работы на обслуживаемом административном участке городского округа сотруднику, замещающему должность участкового уполномоченного полиции;
12) утратил силу. - Решение Совета депутатов г. Бердска от 21.12.2017 N 119;
13) обеспечение первичных мер пожарной безопасности в границах городского округа;
14) организация мероприятий по охране окружающей среды в границах городского округа;
15) разработка программы комплексного развития систем коммунальной инфраструктуры города Бердска, требования к которым устанавливаются Правительством Российской Федерации;
16) организация предоставления общедоступного и бесплатного дошкольного, начального общего, основного общего, среднего общего образования по основным общеобразовательным программам в муниципальных образовательных организациях (за исключением полномочий по финансовому обеспечению реализации основных общеобразовательных программ в соответствии с федеральными государственными образовательными стандартами), организация предоставления дополнительного образования детей в муниципальных образовательных организациях (за исключением дополнительного образования детей, финансовое обеспечение которого осуществляется органами государственной власти субъекта Российской Федерации), создание условий для осуществления присмотра и ухода за детьми, содержания детей в муниципальных образовательных организациях, а также осуществление в пределах своих полномочий мероприятий по обеспечению организации отдыха детей в каникулярное время, включая мероприятия по обеспечению безопасности их жизни и здоровья;
(в ред. решения Совета депутатов г. Бердска от 02.03.2017 N 38)
17) создание условий для оказания медицинской помощи населению на территории города Бердска (за исключением территорий городских округов, включенных в утвержденный Правительством Российской Федерации перечень территорий, население которых обеспечивается медицинской помощью в медицинских организациях, подведомственных федеральному органу исполнительной власти, осуществляющему функции по медико-санитарному обеспечению населения отдельных территорий) в соответствии с территориальной программой государственных гарантий бесплатного оказания гражданам медицинской помощи;
18) создание условий для обеспечения жителей городского округа услугами связи, общественного питания, торговли и бытового обслуживания;
18.1) управление муниципальным долгом и осуществление муниципальных заимствований в соответствии с Бюджетным кодексом Российской Федерации;
(п. 18.1 в ред. решения Совета депутатов г. Бердска от 30.04.2020 N 366)
19) организация библиотечного обслуживания населения, комплектование и обеспечение сохранности библиотечных фондов библиотек городского округа;
20) создание условий для организации досуга и обеспечения жителей городского округа услугами организаций культуры;
21) сохранение, использование и популяризация объектов культурного наследия (памятников истории и культуры), находящихся в собственности городского округа, охрана объектов культурного наследия (памятников истории и культуры) местного (муниципального) значения, расположенных на территории городского округа;
22) обеспечение условий для развития физической культуры, школьного спорта и массового спорта, организация проведения официальных физкультурно-оздоровительных и спортивных мероприятий города Бердска;
(п. 22 в ред. решения Совета депутатов г. Бердска от 27.04.2016 N 728)
23) создание условий для массового отдыха жителей городского округа и организация обустройства мест массового отдыха населения;
24) организация формирования и содержания муниципального архива;
25) организация ритуальных услуг и содержание мест захоронения;
26) участие в организации деятельности по накоплению (в том числе раздельному накоплению), сбору, транспортированию, обработке, утилизации, обезвреживанию, захоронению твердых коммунальных отходов;
(п. 26 в ред. решения Совета депутатов г. Бердска от 18.04.2019 N 264)
27) утверждение правил благоустройства территории городского округа, осуществление муниципального контроля в сфере благоустройства, предметом которого является соблюдение правил благоустройства территории городского округа, в том числе требований к обеспечению доступности для инвалидов объектов социальной, инженерной и транспортной инфраструктур и предоставляемых услуг (при осуществлении муниципального контроля в сфере благоустройства может выдаваться предписание об устранении выявленных нарушений обязательных требований, выявленных в ходе наблюдения за соблюдением обязательных требований (мониторинга безопасности), организация благоустройства территории городского округа в соответствии с указанными правилами, а также организация использования, охраны, защиты, воспроизводства городских лесов, лесов особо охраняемых природных территорий, расположенных в границах городского округа;
(п. 27 в ред. решения Совета депутатов г. Бердска от 21.10.2021 N 16)
27.1) контроль за соблюдением правил благоустройства территории города Бердска;
(п. 27.1 введен решением Совета депутатов г. Бердска от 17.12.2020 N 428)
28) присвоение адресов объектам адресации, изменение, аннулирование адресов, присвоение наименований элементам улично-дорожной сети (за исключением автомобильных дорог федерального значения, автомобильных дорог регионального или межмуниципального значения), наименований элементам планировочной структуры в границах города, изменение, аннулирование таких наименований, размещение информации в государственном адресном реестре;
29) организация и осуществление мероприятий по территориальной обороне и гражданской обороне, защите населения и территории городского округа от чрезвычайных ситуаций природного и техногенного характера, включая поддержку в состоянии постоянной готовности к использованию систем оповещения населения об опасности, объектов гражданской обороны, создание и содержание в целях гражданской обороны запасов материально-технических, продовольственных, медицинских и иных средств;
30) создание, содержание и организация деятельности аварийно-спасательных служб и (или) аварийно-спасательных формирований на территории городского округа;
31) создание, развитие и обеспечение охраны лечебно-оздоровительных местностей и курортов местного значения на территории городского округа, а также осуществление муниципального контроля в области охраны и использования особо охраняемых природных территорий местного значения;
(п. 31 в ред. решения Совета депутатов г. Бердска от 21.10.2021 N 16)
32) организация и осуществление мероприятий по мобилизационной подготовке муниципальных предприятий и учреждений, находящихся на территории городского округа;
33) осуществление мероприятий по обеспечению безопасности людей на водных объектах, охране их жизни и здоровья;
34) принятие решения о привлечении граждан к выполнению на добровольной основе социально значимых для городского округа работ (в том числе дежурств) в целях решения вопросов местного значения городского округа, предусмотренных пунктами 7.1 - 11, 20 и 25 части 1 статьи 16 Федерального закона от 06.10.2003 N 131-ФЗ "Об общих принципах организации местного самоуправления в Российской Федерации";
35) разработка и осуществление мер по реализации государственной политики в сфере трудовых отношений и иных непосредственно с ними связанных отношений, в том числе оплаты труда, развития социального партнерства и коллективно-договорного регулирования трудовых отношений, урегулирования трудовых споров, улучшения условий и охраны труда работников;
36) утверждение подготовленной на основе генерального плана города Бердска документации по планировке территории, выдача градостроительного плана земельного участка, расположенного в границах города Бердска, выдача разрешений на строительство (за исключением случаев, предусмотренных Градостроительным кодексом Российской Федерации, иными федеральными законами), разрешений на ввод объектов в эксплуатацию при осуществлении строительства, реконструкции объектов капитального строительства, расположенных на территории города Бердска, ведение информационной системы обеспечения градостроительной деятельности, осуществляемой на территории города Бердска, резервирование земель и изъятие земельных участков в границах города Бердска для муниципальных нужд, осуществление муниципального земельного контроля в границах города Бердска, осуществление в случаях, предусмотренных Градостроительным кодексом Российской Федерации, осмотров зданий, сооружений и выдача рекомендаций об устранении выявленных в ходе таких осмотров нарушений, направление уведомления о соответствии указанных в уведомлении о планируемом строительстве параметров объекта индивидуального жилищного строительства или садового дома установленным параметрам и допустимости размещения объекта индивидуального жилищного строительства или садового дома на земельном участке, уведомления о несоответствии указанных в уведомлении о планируемом строительстве параметров объекта индивидуального жилищного строительства или садового дома установленным параметрам и (или) недопустимости размещения объекта индивидуального жилищного строительства или садового дома на земельном участке, уведомления о соответствии или несоответствии построенных или реконструированных объектов индивидуального жилищного строительства или садового дома требованиям законодательства о градостроительной деятельности при строительстве или реконструкции объектов индивидуального жилищного строительства или садовых домов на земельных участках, расположенных на территории города Бердска, принятие в соответствии с гражданским законодательством Российской Федерации решения о сносе самовольной постройки, решения о сносе самовольной постройки или ее приведении в соответствие с установленными требованиями, решения об изъятии земельного участка, не используемого по целевому назначению или используемого с нарушением законодательства Российской Федерации, осуществление сноса самовольной постройки или ее приведения в соответствие с установленными требованиями в случаях, предусмотренных Градостроительным кодексом Российской Федерации;
(в ред. решений Совета депутатов г. Бердска от 25.10.2018 N 208, от 26.09.2019 N 305)
36.1) принятие решений о создании, об упразднении лесничеств, создаваемых в их составе участковых лесничеств, расположенных на землях населенных пунктов городского округа, установлении и изменении их границ, а также осуществление разработки и утверждения лесохозяйственных регламентов лесничеств, расположенных на землях населенных пунктов;
(п. 36.1 введен решением Совета депутатов г. Бердска от 16.06.2022 N 84)
36.2) осуществление мероприятий по лесоустройству в отношении лесов, расположенных на землях населенных пунктов городского округа;
(п. 36.2 введен решением Совета депутатов г. Бердска от 16.06.2022 N 84)
37) создание муниципальных предприятий и учреждений, осуществление финансового обеспечения деятельности муниципальных казенных учреждений и финансового обеспечения выполнения муниципального задания бюджетными и автономными муниципальными учреждениями, а также осуществление закупок товаров, работ, услуг для обеспечения муниципальных нужд, установление тарифов на услуги, предоставляемые муниципальными предприятиями и учреждениями, и работы, выполняемые муниципальными предприятиями и учреждениями, если иное не предусмотрено федеральными законами, участие от имени муниципального образования города Бердска в создании хозяйственных обществ, необходимых для осуществления полномочий по решению вопросов местного значения;
(в ред. решения Совета депутатов г. Бердска от 02.03.2017 N 38)
38) исключен. - Решение Совета депутатов г. Бердска от 26.09.2019 N 305;
39) установление размера платы за пользование жилым помещением (платы за наем), платы за содержание и ремонт жилого помещения для нанимателей жилых помещений по договорам социального найма и договорам найма жилых помещений муниципального жилищного фонда и размера платы за содержание и ремонт жилого помещения для собственников жилых помещений, которые не приняли решение о выборе способа управления многоквартирным домом;
40) учреждение печатного средства массовой информации для опубликования (обнародования) муниципальных правовых актов, обсуждения проектов муниципальных правовых актов по вопросам местного значения, доведения до сведения жителей муниципального образования официальной информации о социально-экономическом и культурном развитии муниципального образования, о развитии его общественной инфраструктуры и иной официальной информации;
41) определение порядка заслушивания отчетов руководителей муниципальных предприятий, учреждений, средств массовой информации об их деятельности;
42) осуществление закупок товаров, работ, услуг для обеспечения муниципальных нужд, осуществление контроля в сфере закупок товаров, работ, услуг для обеспечения муниципальных нужд;
43) осуществление организационного и материально-технического обеспечения подготовки и проведения муниципальных выборов, местного референдума, голосования по отзыву депутата, Главы города, голосования по вопросам изменения границ и преобразования городского округа;
44) организация сбора статистических показателей, характеризующих состояние экономики и социальной сферы муниципального образования, и предоставление указанных данных органам государственной власти в порядке, установленном Правительством Российской Федерации;
(п. 44 в ред. решения Совета депутатов г. Бердска от 25.10.2018 N 208)
45) осуществление мер по противодействию коррупции в границах городского округа;
46) создание условий для развития местного традиционного народного художественного творчества, участие в сохранении, возрождении и развитии народных художественных промыслов в городском округе;
47) создание условий для развития сельскохозяйственного производства, расширения рынка сельскохозяйственной продукции, сырья и продовольствия, содействие развитию малого и среднего предпринимательства, оказание поддержки социально ориентированным некоммерческим организациям, благотворительной деятельности и добровольчеству (волонтерству);
(в ред. решений Совета депутатов г. Бердска от 25.10.2018 N 208, от 26.09.2019 N 305)
48) организация и осуществление мероприятий по работе с детьми и молодежью в городском округе;
49) участие в профилактике терроризма и экстремизма, а также в минимизации и (или) ликвидации последствий проявлений терроризма и экстремизма в границах муниципального образования;
50) установление размера дохода, приходящегося на каждого члена семьи, и стоимости имущества, находящегося в собственности членов семьи и подлежащего налогообложению, в целях признания граждан малоимущими, предоставления им по договорам социального найма жилых помещений муниципального жилищного фонда;
51) утверждение схемы размещения рекламных конструкций, выдача разрешений на установку и эксплуатацию рекламных конструкций на территории города Бердска, аннулирование таких разрешений, выдача предписаний о демонтаже самовольно установленных рекламных конструкций на территории города Бердска, осуществляемые в соответствии с Федеральным законом "О рекламе";
52) осуществление в пределах, установленных водным законодательством, полномочий собственника водных объектов, информирование населения об ограничениях использования водных объектов общего пользования для личных и бытовых нужд, включая обеспечение свободного доступа граждан к водным объектам общего пользования и их береговым полосам;
53) создание музеев городского округа;
54) создание муниципальных образовательных учреждений высшего профессионального образования;
55) создание условий для осуществления деятельности, связанной с реализацией прав местных национально-культурных автономий на территории городского округа;
56) оказание содействия национально-культурному развитию народов Российской Федерации и реализации мероприятий в сфере межнациональных отношений на территории городского округа;
57) оказание поддержки гражданам и их объединениям, участвующим в охране общественного порядка, создание условий для деятельности народных дружин;
58) осуществление муниципального лесного контроля;
59) создание условий для развития туризма;
60) утверждение и реализация муниципальных программ в области энергоснабжения и повышения энергетической эффективности, организация проведения энергетического обследования многоквартирных домов, помещения в которых составляют муниципальный жилищный фонд в границах муниципального образования, организация и проведение иных мероприятий, предусмотренных законодательством об энергоснабжении и о повышении энергетической эффективности;
61) создание муниципальной пожарной охраны;
62) полномочия по организации теплоснабжения, предусмотренные Федеральным законом "О теплоснабжении";
63) разработка и утверждение схемы размещения нестационарных торговых объектов в порядке, установленном уполномоченным органом исполнительной власти Новосибирской области;
64) обеспечение выполнения работ, необходимых для создания искусственных земельных участков для нужд городского округа в соответствии с федеральным законом;
(в ред. решения Совета депутатов г. Бердска от 16.06.2022 N 84)
65) утратил силу. - Решение Совета депутатов г. Бердска от 02.03.2017 N 38;
66) оказание поддержки общественным объединениям инвалидов, а также созданным общероссийскими общественными объединениями инвалидов организациям в соответствии с Федеральным законом от 24 ноября 1995 года N 181-ФЗ "О социальной защите инвалидов в Российской Федерации";
67) осуществление мероприятий, предусмотренных Федеральным законом "О донорстве крови и ее компонентов";
68) разработка и осуществление мер, направленных на укрепление межнационального и межконфессионального согласия, поддержку и развитие языков и культуры народов Российской Федерации, проживающих на территории города Бердска, реализацию прав коренных малочисленных народов и других национальных меньшинств, обеспечение социальной и культурной адаптации мигрантов, профилактику межнациональных (межэтнических) конфликтов;
(в ред. решения Совета депутатов г. Бердска от 18.04.2019 N 264)
69) разработка программ комплексного развития систем коммунальной инфраструктуры города Бердска, программ комплексного развития транспортной инфраструктуры города Бердска, программ комплексного развития социальной инфраструктуры города Бердска, требования к которым устанавливаются Правительством Российской Федерации;
70) создание условий для организации проведения независимой оценки качества условий оказания услуг организациями в порядке и на условиях, которые установлены федеральными законами, а также применение результатов независимой оценки качества условий оказания услуг организациями при оценке деятельности руководителей подведомственных организаций и осуществление контроля за принятием мер по устранению недостатков, выявленных по результатам независимой оценки качества условий оказания услуг организациями, в соответствии с федеральными законами;
(п. 70 в ред. решения Совета депутатов г. Бердска от 25.10.2018 N 208)
71) предоставление гражданам жилых помещений муниципального жилищного фонда по договорам найма жилых помещений жилищного фонда социального использования в соответствии с жилищным законодательством;
72) организация в соответствии с федеральным законом выполнения комплексных кадастровых работ и утверждение карты-плана территории;
(п. 72 в ред. решения Совета депутатов г. Бердска от 21.10.2021 N 16)
73) осуществление деятельности по обращению с животными без владельцев, обитающими на территории города Бердска;
(в ред. решения Совета депутатов г. Бердска от 18.04.2019 N 264)
74) исполнение иных полномочий, определенных федеральными законами, законами Новосибирской области, решениями Совета депутатов;
75) проведение оценки регулирующего воздействия проектов муниципальных нормативных правовых актов, затрагивающих вопросы осуществления предпринимательской и инвестиционной деятельности, в целях выявления положений, вводящих избыточные обязанности, запреты и ограничения для субъектов предпринимательской и инвестиционной деятельности или способствующих их введению, а также положений, способствующих возникновению необоснованных расходов субъектов предпринимательской и инвестиционной деятельности и местных бюджетов;
(п. 75 введен решением Совета депутатов г. Бердска от 27.04.2016 N 728)
76) проведение экспертизы муниципальных нормативных правовых актов, затрагивающих вопросы осуществления предпринимательской и инвестиционной деятельности, в соответствии с утвержденным планом в целях выявления положений, необоснованно затрудняющих осуществление предпринимательской и инвестиционной деятельности;
(п. 76 введен решением Совета депутатов г. Бердска от 27.04.2016 N 728)
77) осуществление мероприятий в сфере профилактики правонарушений, предусмотренных Федеральным законом "Об основах системы профилактики правонарушений в Российской Федерации";
(пункт введен решением Совета депутатов г. Бердска от 02.03.2017 N 38)
78) оказание содействия развитию физической культуры и спорта инвалидов, лиц с ограниченными возможностями здоровья, адаптивной физической культуры и адаптивного спорта;
(п. 78 введен решением Совета депутатов г. Бердска от 21.12.2017 N 119)
79) полномочия в сфере стратегического планирования, предусмотренные Федеральным законом от 28.06.2014 N 172-ФЗ "О стратегическом планировании в Российской Федерации", за исключением полномочий, указанных в пункте 10 статьи 27 настоящего Устава;
(п. 79 введен решением Совета депутатов г. Бердска от 25.10.2018 N 208)
80) осуществление мероприятий по защите прав потребителей, предусмотренных Законом Российской Федерации от 07.02.1992 N 2300-1 "О защите прав потребителей";
(п. 80 введен решением Совета депутатов г. Бердска от 25.10.2018 N 208)
81) предоставление сотруднику, замещающему должность участкового уполномоченного полиции, и членам его семьи жилого помещения на период замещения сотрудником указанной должности;
(п. 81 введен решением Совета депутатов г. Бердска от 17.12.2020 N 428)
82) осуществление мероприятий по оказанию помощи лицам, находящимся в состоянии алкогольного, наркотического или иного токсического опьянения;
(п. 82 введен решением Совета депутатов г. Бердска от 21.10.2021 N 16)
83) принятие решений и проведение на территории городского округа мероприятий по выявлению правообладателей ранее учтенных объектов недвижимости, направление сведений о правообладателях данных объектов недвижимости для внесения в Единый государственный реестр недвижимости.
(п. 83 введен решением Совета депутатов г. Бердска от 21.10.2021 N 16)